登录
搜索
首页
新闻动态
必威手机官网
互动交流
政务服务
betway必威西盟体育官网入口
《中华人民共和国安全生产法》-昆都仑区人民政府
\
http://wx.qlogo.cn/mmopen/Iv1icKsVvQ34Ge7iabrbl7wE3mPMibWb49X1ibYAXmLQU4bbmo07zepxAh9qNprev2Z656iagtfQicxGkAicAepTDxnTNTouyWhzZN0/64
当前位置:
首页
> 详细
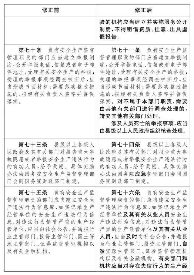
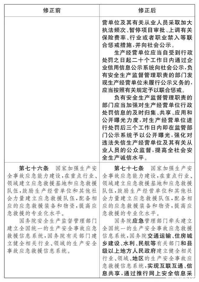
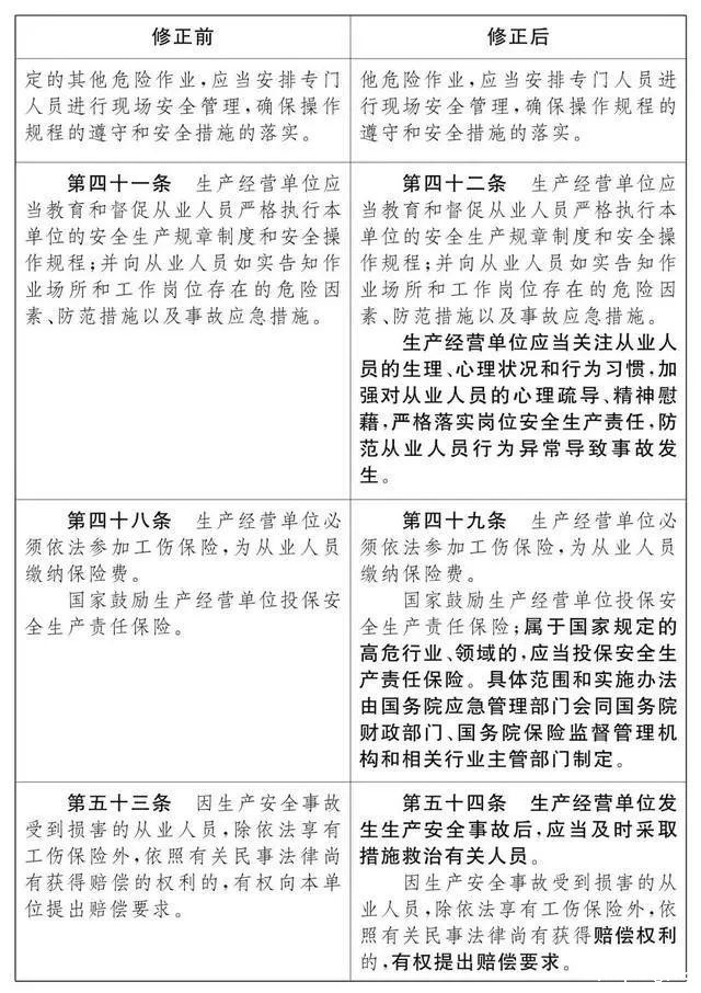
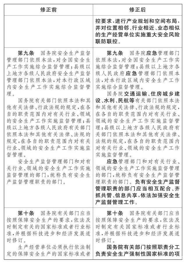
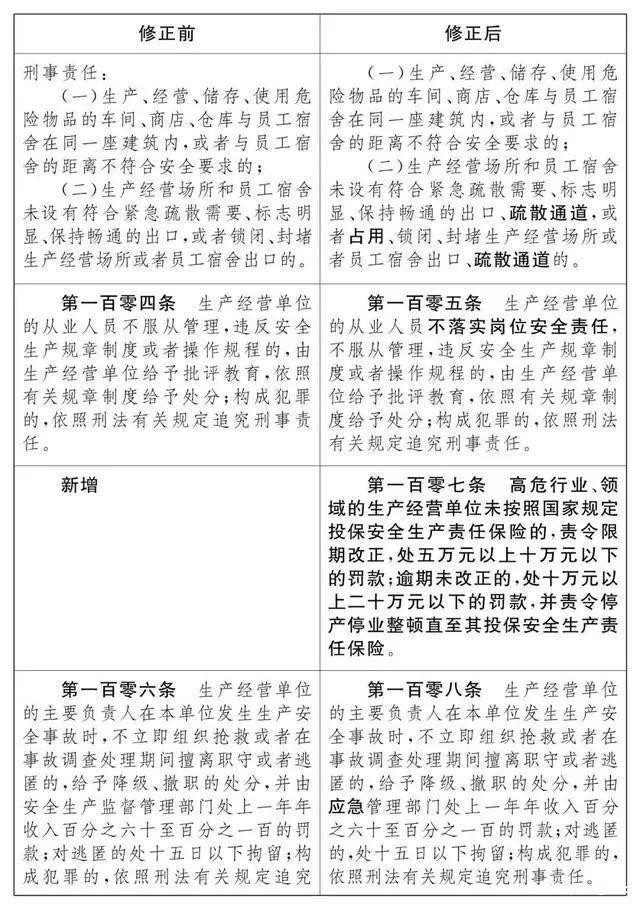
《中华人民共和国安全生产法》
时间:2021-10-27 09:00 来源:昆区政府网 点击量:17983
\
必威betway入口主页欢迎您
\